These pages are designed to support parishes and church leaders to make meaningful connections with their local schools.
Here you will find a range of guides and resources to help you to consider the role that work in schools can play in the overall mission and ministry in your parish.
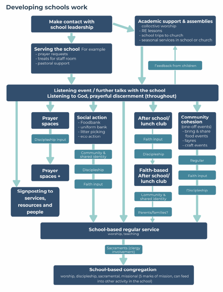
Developing schools work
The following flow chart can be used to plan out your work with schools or it may be used to identify where you can develop something you are already doing.

Good Communication
Good communication is always important but especially when working with children in school. It’s vital to keep an open and honest dialogue between the church, school and families. This should include discussing how much Christian input is appropriate, and being clear about your intentions and aims for working with the school – including any changes in aims as they develop.
Consider whether the children are attending an activity or event voluntarily. For example, a child has not chosen to be in an assembly that you lead but can choose whether or not to be part of a faith-based afterschool club. Best practice would be to check with the school first (for example, whether to include a prayer in an assembly) and invite participation rather than expecting it.
Contact Elise Deput elise.deput@sheffield.anglican.org for further advice.
Safeguarding
If you are hoping to connect with your local school, you will need to complete safeguarding training and have a DBS check.
For more information about diocesan safeguarding training, click the following link:
To check which training you should complete, refer to the row labelled ‘All those working with children, young people or vulnerable adults. (Including choir and worship leaders)’ on the Safeguarding Learning Pathways document.
Other Church in Schools links
An initiative to see new congregations around the diocese based in schools.
Listening is one of the most important steps when starting new things in schools.
Read about the five areas of mission in our Church of England schools and academies.